[Back to Home Page]

www.RomanBlack.com

PIC based Binary Clock Kits!
These were designed as kits, but are no longer for sale.
Roman Black - 23 Mar 2007 - web Feb 2008 - source code updated 16th June 2009.

ALSO click HERE for the description of my Black-Standard for Binary Clocks

ALSO click HERE to download a Black-Standard binary clock for Windows!


What are they?

PIC based Binary Clock Kits. These were originally designed as low cost kits to build my "Black standard" binary clocks. The kits were discontinued due to lack of interest.

I have now provided full open-source data, including PIC source code in assembler and in C code, so you can make a clock using your own parts without needing to buy the kits.





Features;

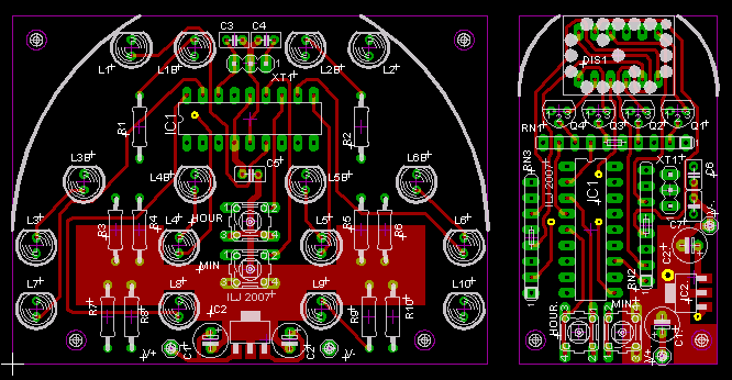
Kit 1 (left)

  • PIC 16F628 (or any 18pin PIC) microcontroller
  • Artistic mirror-symmetry PCB for display in clear case
  • PCB top corners removable for use in a curved case
  • High-efficiency low-dropout SMD +5v regulator
  • Wide supply range +5v to +14v
  • Low current consumption

    Kit 2 (right)

  • PIC 16F628 (or any 18pin PIC) microcontroller
  • Quality high-brightness HP led 5x7 block
  • Very compact design suits nifty little desk clock
  • Resistor networks for compactness and ease of construction
  • High-efficiency low-dropout SMD +5v regulator
  • Wide supply range +5v to +14v
  • Low current consumption


    Note!!
    Since the kits are no longer for sale I have provided the PIC 16F628 source code for both the kits. You can use any other common 18-pin PIC.
    Have fun building your own clock!

    Updated 16th june 2009; assembler bug fix, many thanks to tester Art Loya
    BinClock.asm is the PIC source code for kit 1 with standard leds. Tested.

    New for 16th june 2009!
    BinClock.c Same source code converted to C code (for MikroC) for kit 1 with standard leds. Tested.

    Note! If you are using my source code please double check the PIC device setup ie config flags and register setup etc for the PIC you have chosen.





    KIT 1 - Binary Clock with discrete LEDs




    KIT 2 - Binary Clock with 5x7 Matrix LED







    - end -

    [Back to Home Page]