[Back to SMPS Page]
www.RomanBlack.com
NEW!! Drivers for high-power white LEDs
App a05; Assorted constant-current SMPS
drivers for LEDs
5th August 2009, web 15th August 2009.
About these SMPS LED designs
A thread started on the Electro-Tech internet forum asking for drivers
to drive high-power white LEDs from 12v. A few high-efficiency switchmode
SMPS designs quickly emerged.
The full thread with other circuits and discussion of each circuit etc
can be read on the forum, see;
www.electro-tech-online.com ... high-power-led-controller THREAD
Hero999 - a high power constant-current Black regulator
Hero999 from England posted his LED SMPS circuit;
It is a variation of my original 3-transistor current-limited black regulator
which has its
own page here.
However Hero999 has improved my design by changing the main switch
to a PFET which allows a much higher total current (needed for driving
high-power LEDs). Part of this change to my 3-tran circuit meant adding
another transistor to drive the gate of the PFET more efficiently so
technically this is a 4-transistor design, and a very clever improvement
to my original design that allows quite a high current from a simple
circuit that provides both regulated current AND voltage.
Hero999 said he tested this circuit on the simulator and it worked well
but it has not been tested in hardware. It should work fine provided the
12v input voltage is highish (12v to 15v) and the PFET is a device
that will work from a few volts gate-source (usually called a logic-level
FET).
Because is uses the basic black regulator topology it will be very
efficient provided the headroom between Vin and Vout is high enough,
so with 12v to 15v in, and one or two LEDs as the load (4v to 8v out).
To drive ONE 3watt or 5watt white LED from 12v suuply this circuit is
probably the most energy efficient on this page, and it is still high
efficiency driving 2 LEDs in series provided you use a "logic-level"
gate FET.
Hero999 has provided a simulator file for his design
HERE.
NOTE! For driving a single 4v LED from a 12v battery, this is the
only SMPS on this page that actually regulates voltage as well as current.
Using the right value of zener (about 4.9v) means that given an
open-circuit disconnect/re-connect of the LED it will never be exposed
to a cap charged with full 12v battery voltage, so it is much
safer than all the other designs on this page to protect your expensive
5 watt white LED! But if driving 2 or 3 LEDs in series this is less
of a safety issue, especially if the Vout cap is a smaller value.
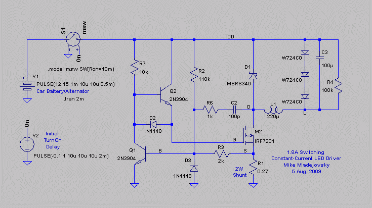
MikeMl - good SMPS constant current LED driver
MikeMl from Utah posted this SMPS circuit which is his own design (ie nothing
to do with a Black regulator).
This seems to be a good simple 3-transistor design which allows driving
LEDs at a constant-current with a good efficiency. It's main benefit
is that it will still work well with a low Vin to Vout overhead. So to
drive THREE white LEDs from 12v supply (where there is not much headroom)
this circuit will work well.
MikeMl tested this circuit in the simulator and it worked well but
as far as I know it has not been built.
RomanBlack - 2-tran SMPS constant current LED driver
I quickly designed and posted my own design for a LED constant-current
SMPS in the thread. Keeping with my "2-transistor" minimalist
philosophy I call it a "2-transistor Black Current Regulator";
I refined the concept to the absolute minimal number of parts to provide
a constant-current switchmode supply. There is one FET as the main
switch and one trasistor acting as oscilator/regulator.
By turning the buck circuit upside down I could use a NFET (instead
of the PFET needed by both of the above designs) since a NFET is easier
to find and usually has better performance (lower on-resistance
and higher efficiency etc).
I also moved the current sense resistor to OUTSIDE the main buck loop.
This is a weakness of the above 2 designs since the current sense
resistor will always be dropping 0.6v and wasting power. By moving
the sense resistor into the swich path and not the buck loop, the
sense resistor only gets a 0.6v voltage drop and wastes power during
the ON part of the switching cycle, this can almost halve the power
lost in that one resistor.
The benefit is a VERY simple design with the possibility of quite
high efficiency (with a "logic-level" NFET). However is has a
drawback based on the fact that the current regulation is set
at the MAX current at the end of the buck ON cycle. If the input
voltage remains fixed the output current will remain regulated.
BUT the problem remains where if the input voltage changes
through a large range (like full-flat 12v battery range of 11v to
15v) the output current will change slightly.
I haven't built the circuit, only
tested it in my head, but I think by fiddling with the values of
Cfb and Ctime this regulation issue can be largely resolved, and
if not, by adding the resistor Rcomp of maybe 47k to 120k should add
a small amount of current compensation so the output current
remains nice and stable with input voltages in the typical
12v battery range of 11v to 15v.
NOTE! This design should work equally well using a BC337
NPN transistor instead of a NFET, provided of course you reduce
the output current to under 600mA. For example; to 300mA to run a
standard 1watt white LED from 12v. You may also need to change the
value of the 680 resistor slightly to drive a transistor instead of
a FET.
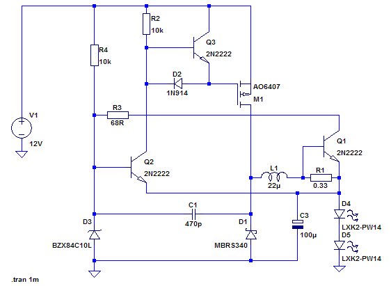
MikeMl - radically revised his SMPS driver
MikeMl changed his 3-tran constant current circuit to take on the
high performance features of my design, namely; turning the buck loop
upside down to use a NFET, and moving the current sense resistor
(R1) outside the buck loop;
He also seems to be compensating the current regulation as I mentioned
with my circuit, with a compensating resistor (R2) from Vin to the base
of the regulator transistor.
Basically this is my circuit with all its strengths, however MikeMl has
made a big improvement to the drive circuit of the FET by adding another
transistor (Q2) to speed up the turn on of the FET and make it more
efficient due to faster FET turn-on (and make the FET type less critical
as my design requires a "logic-level" NFET with low gate capacitance).
This extra transistor to "bootstrap" the FET seems to be borrowed
directly from Hero999's Black regulator (top of page) and is a great
example of the benefits of developing a circuit in a communal thread
like this. MikeMl has distilled the best features from my 2-tran Black
Current Regulator and Hero999's 4-tran Black regulator and combined them
to make what is possibly the best and most efficient constant-current
SMPS LED driver in the thread.
- end -
[Back to Home Page]